簡介:美國林肯IDEALARC DC-1500焊機的故障診斷 林肯焊機的結構特點及控制調節電路的基本原理,介紹了三種典型故障的產生原因和診斷路徑。 1電路結構特點及基本原理林肯IDEALARC DC-1500焊機按其功能可分為主電路、操作電路、控制調節系統和保護電路四大部分。 1.1……
美國林肯IDEALARC DC-1500焊機的故障診斷
林肯焊機的結構特點及控制調節電路的基本原理,介紹了三種典型故障的產生原因和診斷路徑。

1電路結構特點及基本原理林肯IDEALARC DC-1500焊機按其功能可分為主電路、操作電路、控制調節系統和保護電路四大部分。
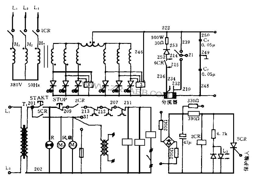
1.1主電路及操作電路主電路采用帶平衡電抗器的雙反星形可控硅整流電路,比起三相半波整流和三相橋式整流具有以下特點:
(1)輸出電壓穩定,脈動小;
(2)消除了整流變壓器的直流磁化,變壓器二次繞組的利用率高,體積小;
(3)提高了整流元件承受負載的能力,輸出電流比三相橋式整流電路增加一倍,適宜于作為低電壓、大電流整流,整流效率高;
(4)整流變壓器采用不同的連接方式,可用380V或460V兩種電壓供電。
操作電路采用交流115V電源供電,電路中串接有過流、過熱保護接點和遠控操作控制接點3CR,近控時將3CR短接,見圖1。

1.2控制調節系統
控制調節系統由控制板、觸發板和NA-5S操作箱構成。按其功能可分為給定、前置放大、綜合反饋、電流截止負反饋、主調節器、觸發電路和保護電路七大部分。圖2為焊機系統方框圖。

1.2.1給定電路
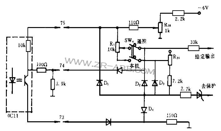
給定電路的主要作用是為主調節器提供一個可調的輸入信號。同時整定焊機的最大和最小輸出值。另外,由四個二極管組成的負邏輯或門電路將給定輸入電壓信號送到保護電路,當給定輸入因任一端斷線造成電位過低時,保護立即動作,將電源跳開,見圖3。

1.2.2主調節器
主調節器是將給定信號和綜合反饋信號經差動放大后,產生一個移相控制電壓來控制觸發脈沖的移相,從而控制了焊機的輸出。同時由模擬開關Q6控制,在起弧時使移相控制電壓最大,將可控硅導通角推到最小,以減少起弧時的沖擊(見圖4)。

1.2.3綜合反饋電路綜合反饋電路包括:電壓負反饋、電流負反饋、電壓微分負反饋、電流微分負反饋及電流檢測與比較電路。其作用是:
(1)穩定焊接輸出;
(2)實現焊接特性轉換和從起弧到焊接過程的自動切換。
1.2.4前置放大器
前置放大器的作用是將焊接電流信號經差動放大以后分別送給保護電路、電流截止負反饋電路和綜合反饋電路。
1.2.5電流截止電路該電路將前置放大器送來的電流負反饋信號與電流輸出整定信號比較后,送到主調
節器的輸出級,當焊接電流小于額定值時,截流輸出不影響脈沖移相控制電壓,當焊接電流超過額定值時,其輸出電位升高,使觸發脈沖后移,焊機輸出電流減小。
1.3保護電路
保護電路信號來自前置放大器和給定電路,主要對焊機的過流、短路或給定出入斷線造成給定電壓過低而失控進行保護。保護執行電路由控制繼電器2CR和可編程單結晶體管PUT以及小可控硅SCR組成。在焊機正常工作時,PUT關斷,當有過流、短路或給定輸入斷線時,PUT導通,觸發小可控硅SCR導通,將繼電器2CR線圈短接,跳開焊機電源。
從林肯焊機的使用情況看,其故障多表現為以下幾種情況:
(1)焊接時輸出不穩;
(2)按下起弧按鈕時不能起弧;
(3)起弧時有輸出但焊機電源立即跳開。
2.1焊接時輸出不穩
2.1.1可能引起的原因:
(1)狀態開關位置不正確;
(2)電源輸入缺相或接觸不良;
(3)可控硅觸發不可靠;
(4)送絲系統故障;
(5)反饋電路故障。
2.1.2診斷路徑(見圖5)
2.2按下起弧按鈕時焊機不起弧

2.2.1可能引起的原因:
(1)2”、1線斷線;
(2)3CR不吸合;
(3)送絲系統故障;
(4)控制板故障。
2.2.2診斷路徑(見圖6)
2.3起弧時有輸出但焊機立即斷電2.3.1可能引起的原因:
(1)輸出短路;
(2)保護電路故障;
(3)焊接規范設定不合理。
2.3.2排除:
(1)先調節好焊接規范,再檢查輸出電極有無短路或偶發性短路;
(2)如果輸出沒有短路現象,則檢查保護回路或更換控制板。
美國林肯IDEALARC DC-1500焊機焊接時輸出不穩維修,林肯焊機按下起弧按鈕時不能起弧,林肯焊機送絲系統故障,如不能自行解決處理,可以咨詢廣州子銳機器人技術有限公司幫你維修解決。
文章來源,
工業機器人維修官網:m.ratachina.com